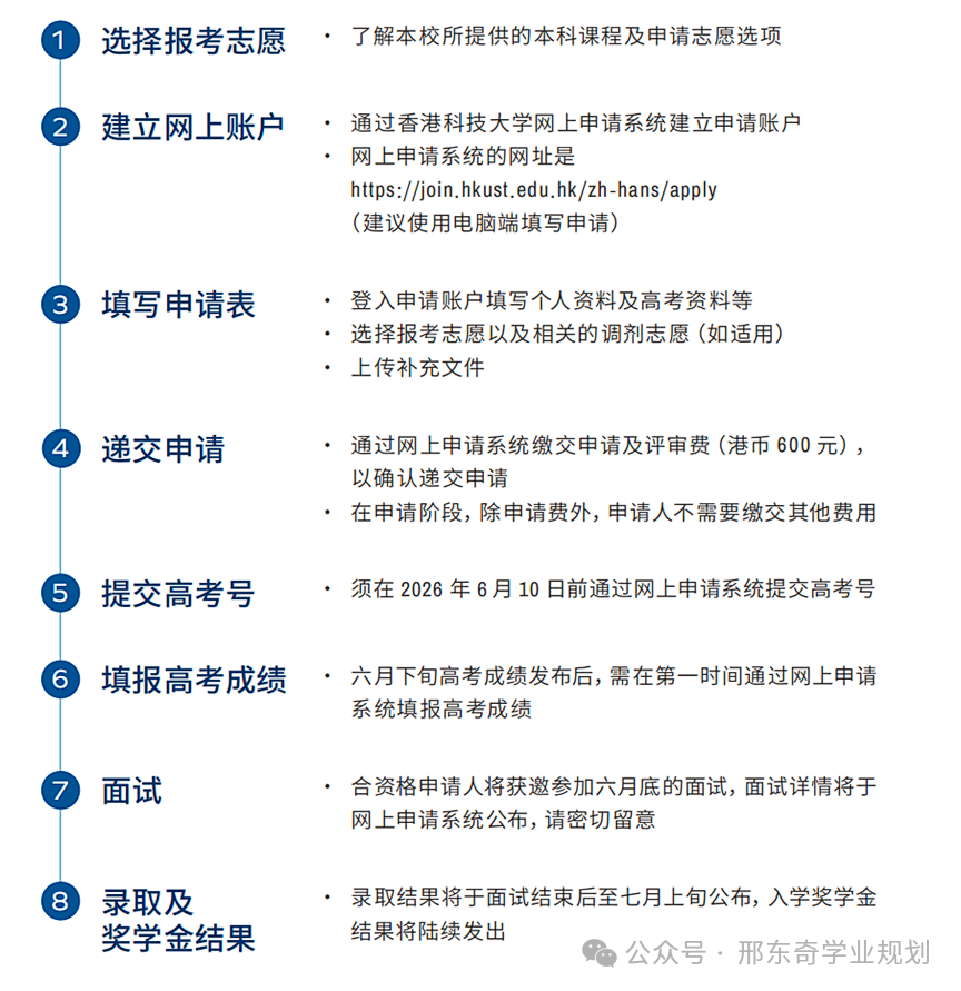
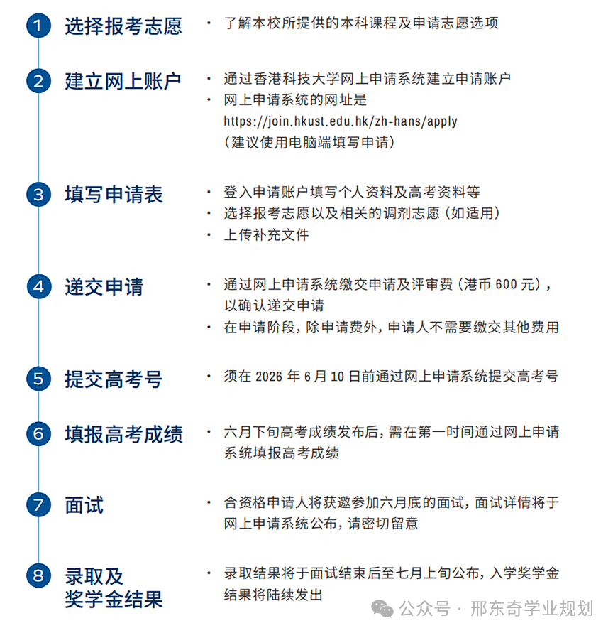
香港科技大学2026/27学年应届国家统一高考考生入学申请系统将在2025年10月3日开放,报考截止日期为2026年6月10日。
香港科技大学在内地采用自主招生方式,需考生自行申请,不占高考志愿,与高考统招、强基计划、综合评价等互不影响,可同时参加。
港科大在最新公布的《QS 世界大学排名榜2026》中,位至第44名,与香港大学,香港中文大学被香港社会广泛并称为“三大”。
并且港科大自由度高,机会无限,给予学生极大灵活度,还会让本科生有机会提早参与研究项目,非常值得报考!
陕西高考服务网为大家带来港科大2026年招生简章完整内容,并汇总整理了报考要点,方便大家快速了解高效报考,一起来看!
香港科技大学在内地独立招生,并不参加全国普通高校统一招生计划(统招),不占统招志愿。有意申请入学的学生必须在本校入学申请截止日前通过网上申请系统直接向香港科技大学提交入学申请。
香港科技大学招生以择优方式录取,并非采取计划招生,各省市及科类招生名额不设上下限。


开始接受入学申请:2025年10月3日
入学申请截止日期:2026年6月10日
内地高考成绩公布后:
2026年6月下旬,本校将邀请获得面试资格的申请人参加面试。
应届高考生面试:2026年6月下旬
发出录取通知:2026年6月下旬至7月上旬
2026年国家统一高考成绩:参加当年国家统一高考的学生(包括复读生)即有资格递交入学申请。高考成绩公布后,本校将根据当年实际申请情况,并参考各省市的一批线及内地重点大学的分数线等,订定各学院的面试分数线要求。
高考外语语种为英语:高考成绩达到所选学院面试分数要求即获邀参加该学院的面试。面试以全英语进行,主要考核同学的心理素质、逻辑思维、表达能力、沟通技巧等,通过面试即可获录取。
英语面试评核:申请人的高考外语语种必须为英语。高考外语语种并非英语的申请人,必须具备有效而达标的英语考试成绩 (如雅思、托福等)。
面试将以小组讨论形式进行,以英语为沟通语言(请注意面试并非英语口试)。教授将着重观察同学的心理素质、应对与沟通能力、对自身的了解,以及对各类不同事务的兴趣、看法与见解。面试时,同学阐述理念观点和立场时要言之有物,条理清晰,有逻辑性。在小组讨论的互动中,能展现自己,尊重他人。

香港科技大学共有 45+ 个专业及 22 个副修,范围涵盖理学、工程学、工商管理、人文社会科学,以及跨学科范畴,为您提供世界级的本科生课程以供选择。现在就来探索我们的课程吧!



港科大为综合能力卓越的内地考生提供多种入学奖学金,包括定额、学费半免、学费全免、学费全免加额外生活费等不同程度的入学奖学金,并自动对申请人进行入学奖学金审核,无需额外申请。
入读后,同学更有机会申请多项学术或非学术类奖学金。此外,大学致力确保学生不会因经济问题而被剥夺接受教育的权利,学生可以通过不同的计划申请助学金。更多资讯,请访问奖助学金办事处(SFAO)的网站。




陕西高考服务网团队为考生提供港澳高校匹配、专业选择、申请材料准备服务,详情可咨询微信群管理员老师。
- 热门资讯