【重要】军校招生最新体检项目与标准!

2023年6月,军委多部门联合印发了《军队选拔军官和文职人员体检标准》,新体检标准涉及军校招生的内容共分两个部分,分别是通用标准和选拔军官补充标准,特种作战、通信导航、电子对抗、防化、机降、伞降、医疗卫生、舰艇、潜艇、潜水、装甲、油料、测绘、导弹等特殊岗位的招生专业,在符合通用标准的基础上,还须达到相应的补充标准。


陕西高考服务网专家提醒广大考生及家长:考生填报志愿时,一定要仔细确认专业的体检标准要求,根据自身实际情况进行选择。2016年起施行的《军队院校招收学员体格检查标准》已经废止,切勿被一些非官方信息误导。按照新体检标准,色弱也可以报考军队院校。


为便于考生充分做好参加体检相关准备,26届考生一定要仔细阅读,关注体检注意事项。

图片

军队选拔军官和文职人员体检标准

第一章  总则



第一条  为做好军队选拔军官和文职人员体检工作,制定本标准。


第二条   本标准适用于军队选拔补充军官(含直读研究生军官学员、军队院校从地方应届毕业本科生中招录入伍攻读研究生人员)、军队招录聘用文职人员的体检工作。


本标准所称体检,是指依据规定标准,对受检人员的生理和心理健康状况进行综合性检查,评定其是否合格的专业活动。

第二章  通用标准



第一节  外科

 

第三条 男性身高低于 162cm,女性身高低于 158cm, 不合格。


第四条 体重指数(BMI) 在下列范围的,不合格。

(一) 男性体重指数低于 17.5 或者 30 以上,女性体重指数低于 17或者24以上;

(二) 男性体重指数 17.5 以上且低于 30 、女性体重指数 17 以上且低于 24,空腹血糖 7.0mmol/L 以上;

(三) 男性体重指数 28 以上且低于 30,糖化血红蛋白 6.5%以上。


第五条 颅脑损伤,颅骨畸形,颅骨缺损或者颅盖凹陷,颅内异物存留,颅骨及颅内手术史,脑外伤后综合征,不合格。


第六条 颈部运动功能受限,斜颈,Ⅲ度单纯性甲状腺肿,甲状腺切除术后,不合格。可自行矫正的斜颈,合格。


第七条 脊柱、骨盆、胸廓的畸形或者骨折及骨折史,脊柱、骨盆、胸廓的手术史,腰椎间盘突出症及病史,强直性脊柱炎及病史,其他明显影响脊柱功能的疾病及病史,不合格。

下列情况合格:

(一)轻度胸廓畸形;

(二)可自行矫正的脊柱侧弯;

(三)无合并伤的肋骨单纯性骨折,2根以下,治愈 1 年以上,X线片显示骨折线消失,无功能障碍及其后遗症。


第八条 骨、关节畸形或者残缺,骨、关节、滑囊疾病或者损伤及其后遗症,关节习惯性脱位,重度扁平足,肘关节过伸大于 15 度,肘关节外翻大于 20 度,肘关节过伸或者外翻虽未超过前述规定但存在功能障碍,影响肢体功能的腱鞘疾病,周围神经损伤影响功能,不合格。

下列情况合格:

(一) 四肢骨单纯性骨折,治愈 1 年以上,X 线片显示骨折线消失,复位良好,无功能障碍及其后遗症;

(二) 关节弹响排除骨关节疾病或者损伤,不影响正常功能;

(三) 大骨节病仅指、趾关节稍粗大,无自觉症状,无功能障碍;

(四) 双足仅单个足小趾缺如(无症状且不影响功能);

(五) 女性肘关节过伸 17 度以下,不存在功能障碍。


第九条  下蹲不全,两下肢不等长大于 2cm, 膝内翻股骨内髁间距离大于 7cm,膝外翻胫骨内踝间距离大于 7cm,或者虽未超过以上规定但步态异常,不合格。

并腿下蹲(双足间距不超过肩宽),膝后夹角 45 度以内,除外臀肌挛缩综合征、跟腱短缩、下肢骨关节疾病等病理性原因,合格。


第十条  面部、 颈前部影响五官结构、功能或者装备穿戴,长径大于 3cm 的增生型或者异色显著的瘢痕,身体其他部位影响运动或者装备穿戴的瘢痕,面部、 颈前部长径大 于 1cm 的异色显著的斑或者痣,面颈部文身,着军队制式短袖体 能训练服其他裸露部位长径大于 3cm 的文身,其他部位长径大于 10cm 的文身,男性文眉、文眼线、文唇,女性文唇,不合格。

文身图案和内容由政治审查把关。


第十一条  中重度特应性皮炎,银屑病, 白癜风, 重度痤疮,穿凿性毛囊炎,斑秃,重度鱼鳞病,疥疮,其他难以 治愈的自身免疫性皮肤病,其他重症遗传性皮肤病或者严重的传染性皮肤病,不合格。

下列情况合格:

(一) 斑秃脱发部位数量 3 个以内,且脱发区长径 1cm 以下;

(二) 面部、 颈前部单发且长径 1cm 以下的白癜风,身体其他部位数量 3 个以内、长径 3cm 以下的白癜风;

(三) 疥疮已治愈,且全身未见疥疮结节;

(四) 股癣,手(足) 癣, 甲(指、趾) 癣,躯干花斑癣。


第十二条  重度腋臭,不合格。

腋臭术后超过 6 个月,无并发症,无腋臭或者轻度腋臭,合格。


第十三条  脉管炎,动脉瘤,中、重度下肢静脉曲张,不合格。


第十四条  泌尿生殖系统疾病或者损伤及其后遗症,生殖器官畸形或者发育不全,临床型Ⅲ度精索静脉曲张,不合格。

下列情况合格:

(一) 无自觉症状的轻度非交通性精索鞘膜积液,不大于健侧睾丸;

(二) 无自觉症状的睾丸鞘膜积液,包括睾丸在内不大于健侧睾丸 1 倍;

(三) 包茎,包皮过长,轻度急性包皮炎,阴囊炎;

(四) 精索静脉曲张手术半年以上,无复发,无后遗症;

(五) 交通性鞘膜积液手术半年以上,无复发,无后遗症;

(六) 隐睾经手术下降至阴囊,术后半年以上,无并发症,无后遗症;

(七) 附睾囊肿,无自觉症状,经专科诊断无需手术。


第十五条  胸、腹腔手术史,疝,不合格。

下列情况合格:

(一) 阑尾炎手术半年以上,无后遗症;

(二) 腹外疝手术半年以上,无后遗症;

(三) 胆石症微创手术(保留胆囊) 半年以上,无后遗症;

( 四) 胸腔镜下交感神经链切断术半年以上,无后遗症。


第十六条  脱肛,肛瘘,肛旁脓肿,重度陈旧性肛裂,环状痔,混合痔,不合格。

下列情况合格:

(一) 混合痔 2 个以内,且长径均 1cm 以下;

(二) 低位单纯性肛瘘(只有一个瘘管),术后 1 年以上, 无复发。


第十七条  梅毒、淋病、非淋菌性尿道炎、尖锐湿疣、生殖器疱疹、软下疳、性病性淋巴肉芽肿,以及其他性传播疾病及其并发症、后遗症,不合格。


第十八条  恶性肿瘤及病史,恶性肿瘤术后,不合格。

面颈部长径超过 1cm 的良性肿瘤、囊肿,其他体表部位长径超过 3cm 的良性肿瘤、囊肿,或者虽未超出前述规定但影响功能和训练的,不合格。

颅脑、纵隔、心脏的良性肿瘤、囊肿,不合格。

甲状腺、乳腺、眼、耳、鼻、咽、喉、口腔等其他部位的良 性肿瘤、囊肿,无需手术治疗或者已行手术符合恢复时限,术后无并发症、后遗症,不影响功能和训练,合格。 


第二节 内科


第十九条  高血压,器质性心脏病(含先 天性心脏病术后),严重的血管疾病,右位心脏,不合格。

下列情况合格:

(一) 听诊发现心律不齐、心脏杂音,经检查系生理性;

(二) 心脏射频消融术后痊愈半年以上,无复发,无并发症,无需服药,心电图及心脏彩色多普勒超声检查正常。


第二十条  收缩压低于 90mmHg 或者 140mmHg 以上, 舒张压低于 60mmHg 或者 90mmHg 以上,不合格。


第二十一条  心率低于50 次/分或者高于 100 次/分, 不合格。

心率高于 100 次/分且在 110 次/分以下,排除病理性原因, 合格。


第二十二条  慢性支气管炎,支气管哮喘,支气管扩张,肺大泡,肺纤维化,气胸及气胸史,以及其他呼吸系统慢性疾病,不合格。


第二十三条  严重的消化道溃疡、慢性胰腺炎、溃疡性结肠炎、克罗恩病、肠结核等严重的消化系统疾病, 不合格。


第二十四条  泌尿、血液、内分泌系统疾病,代谢性疾病,免疫性疾病,以及经确诊的以上慢性严重性疾病治愈未达稳定年限,不合格。

下列情况合格:

(一) 急性膀胱炎、急性肾盂肾炎、急性前列腺炎,治愈半年以上,无复发,无并发症;

(二) 单纯性缺铁性贫血,血红蛋白大于 90g/L;

(三) 巨幼细胞贫血治愈 5 年以上,血常规检查正常;

(四) 儿童青少年时期患过敏性紫癜,治愈 10 年以上,无复发,无并发症,血、尿常规等相关检查正常;

(五) 亚急性甲状腺炎治愈 1 年以上, 甲状腺功能 (甲功五项) 正常,无需服药,无症状、体征。


第二十五条  鼠疫,霍乱,艾滋病,病毒性肝炎,结核病,传染性肺炎,人感染高致病性禽流感,新型冠状病毒、腺病毒、诺如病毒感染,细菌性和阿米巴性痢疾,伤寒和副伤寒,沙门菌肠炎,脊髓灰质炎,麻疹,风疹,流行性出血热, 流行性乙型脑炎,流行性脑脊髓膜炎,流行性腮腺炎,急性出血性结膜炎,麻风病, 白喉,猩红热,狂犬病,布鲁菌病,疟疾, 炭疽,钩端螺旋体病,血吸虫病,丝虫病,黑热病,水痘等具有传染性的疾病,不合格。

下列情况合格:

(一) 急性甲型、戊型病毒性肝炎,治愈半年以上,无症状和体征,实验室检查正常,无复发;急性乙型、丙型、丁型病毒性肝炎,治愈 1 年以上,无症状和体征,实验室检查正常,无复发;

(二) 肺结核、浅表淋巴结结核、结核性胸膜炎无胸膜肥厚或者粘连、结核性腹膜炎无腹膜肥厚或者粘连、结核性脑膜炎无后遗症,治愈 3 年以上,无复发(泌尿生殖系统结核除外);

(三) 细菌性痢疾、阿米巴性痢疾、伤寒、副伤寒、沙门菌肠炎,治愈半年以上,无复发;

(四) 布鲁菌病、疟疾、黑热病、血吸虫病、钩端螺旋体病、 流行性出血热,治愈 1 年以上,无复发,无后遗症;

(五) 丝虫病,治愈半年以上,无后遗症;

(六) 腺病毒感染,治愈 1 年以上,无后遗症;

(七) 诺如病毒感染,治愈 3 个月以上;

(八) 其他传染性疾病, 已达到临床治愈标准且病原体被清除。


第二十六条  癫痫、脑血管疾病、脱髓鞘性疾病、运动障碍性疾病、骨骼肌肉疾病、中枢神经系统感染性疾病以及其他神经系统疾病及后遗症,不合格。

轻型流行性乙型脑炎已治愈,无后遗症,合格。 


第二十七条  晕血,不合格。


第二十八条  影响正常表达的口吃,不合格。


第三节  耳鼻咽喉科


第二十九条  双耳中至少一耳耳语听力达到 5 米, 且另一耳耳语听力 3 米以上,合格。


第三十条  眩晕症,不合格。


第三十一条  明显的耳廓畸形及先天性耳畸形,外耳道闭锁,全耳廓再造术后,外耳道胆脂瘤,耳廓及外耳道良、恶性肿瘤,不合格。

下列情况合格:

(一) 耳前瘘管,耳廓及外耳道良性肿瘤,经专科明确无需手术或者治疗,无不适症状,不影响功能和穿戴;

(二) 耳前瘘管,外耳道胆脂瘤,耳廓及外耳道良性肿瘤,术后痊愈,无并发症,无后遗症。


第三十二条  鼓膜穿孔,慢性分泌性中耳炎,化脓性中耳炎,耳源性颅内、外并发症,中耳炎后遗症, 中耳胆脂瘤,耳硬化症,中、内耳术后,中耳肿瘤,以及其他难以治愈的耳病,不合格。

鼓膜穿孔修补术后半年以上,鼓膜修复良好,合格。


第三十三条  嗅觉丧失,不合格。


第三十四条  严重的鼻畸形,鼻中隔穿孔,鼻骨骨折及骨折史, 中、重度变应性鼻炎,急性鼻窦炎,严重的慢性鼻窦炎,鼻息肉,鼻部肿瘤以及其他严重影响鼻功能的慢性鼻病,不合格。

下列情况合格:

(一) 鼻中隔穿孔术后半年以上,鼻中隔修补完整,无复发,无后遗症;

(二) 单纯性鼻骨(粉碎性骨折除外) 骨折,术后 3 个月以 上,复位良好,无并发症,无后遗症;

(三) 鼻骨无错位性骨折 3 个月以上,无并发症,无后遗症。


第三十五条  Ⅲ度肿大的慢性扁桃体炎,阻塞性睡眠呼吸暂停低通气综合征,慢性喉炎,鼻咽血管纤维瘤,咽部恶性肿瘤,喉肿瘤,以及影响吞咽、发音、呼吸功能或者其他难以治愈的咽、喉疾病,不合格。

下列情况合格:

(一) 慢性喉炎治愈后(无声音嘶哑,声带无充血、肥厚、萎缩,声带闭合良好);

(二) 鼻咽血管纤维瘤术后半年以上,无并发症,无后遗症。


第四节  眼科


第三十六条  双眼中任何一眼裸眼视力小于 4.5,不合格。

下列情况合格:

(一) 双眼中任何一眼裸眼视力小于 4.8 时, 需进行矫正视力检查,双眼中任何一眼矫正视力均4.8 以上且矫正度数均在 600 度以下;

(二) 双眼中任何一眼行激光手术(有晶体眼人工晶体植入术除外),术后时间在半年以上,手术眼裸眼视力 4.8 以上,无并发症,且眼底检查正常;

(三) 双眼中任何一眼行激光手术(有晶体眼人工晶体植入术除外),术后时间在半年以上,无并发症,且眼底检查正常,但手术眼裸眼视力小于 4.8 的,需进行矫正视力检查,双眼中任何一眼矫正视力均 4.8 以上且矫正度数在 600 度以下。


第三十七条  经色觉图谱检查判定为色盲者,不合格。


第三十八条  影响眼功能的眼睑、睑缘、结膜、 泪器疾病,不合格。


第三十九条  眼球突出,眼球震颤,眼肌疾病,不合格。

共同性内、外斜视 15 度以下,合格。


第四十条  角膜、巩膜、虹膜睫状体疾病, 瞳孔变形、运动障碍,不合格。

不影响视力的角膜云翳,合格。


第四十一条  晶状体、玻璃体、视网膜、脉络膜、视神经疾病,青光眼,不合格。

点状、花冠状、前极等不影响视力的先天性晶状体混浊,相对静止,合格。

 

第五节  口腔科


第四十二条  深度龋齿 4 颗以上,缺齿 4 颗以上或者连续缺齿 2 颗以上 (智齿或者经正畸治疗拔除、牙列整齐的除外),重度牙周炎,不合格。

下列情况合格:

(一) 经治疗、修复后功能良好的龋齿、缺齿;

(二) 牙体疾病、牙髓、根尖周急慢性炎症治愈后。


第四十三条  全口义齿及复杂的可摘局部义齿,牙列重度磨损,颞下颌关节疾病,戴有隐形矫治器、固定矫治器,不合格。

颞下颌关节弹响,但不伴有颞下颌关节区疼痛、咀嚼肌疼痛、下颌运动异常,不影响正常功能者,合格。


第四十四条  慢性腮腺炎,口腔颌面部肿物,不合格。

口腔颌面部囊肿、良性肿瘤术后 1 年以上,无复发,无症状和体征,无功能障碍,无后遗症,合格。


第四十五条  颌面部骨折及骨折史,唇裂及唇裂术后明显瘢痕,腭裂及腭裂术后,影响咀嚼及发音功能的其他口腔疾病,不合格。

下颌骨、上颌骨、颧骨骨折,治愈 1 年以上,复位良好,X 线检查显示骨折线消失,无咀嚼功能障碍及明显面部畸形者,合格。


第六节  妇科


第四十六条  异常子宫出血,严重痛经及子宫内膜异位症,子宫、附件手术史,不合格。

下列情况合格:

(一) 子宫肌瘤剔除术半年以上,无后遗症;

(二) 巧克力囊肿剥除术半年以上,无复发,无后遗症;

(三) 卵巢黄体破裂部分楔形切除术半年以上,无后遗症。 


第四十七条  内外生殖器畸形或者缺陷,不合格。


第四十八条  盆腔肿物,不合格。


第四十九条  妊娠,不合格。


第七节  精神心理


第五十条  神经发育障碍,精神分裂症和其他原发性精神病性障碍,紧张症,心境障碍,焦虑及恐惧相关障碍,强迫及相关障碍,应激相关障碍,分离性障碍,喂养及进食障碍,排泄障碍,躯体痛苦和躯体体验障碍,物质使用和成瘾行为所致障碍,冲动控制障碍,破坏性行为和脱社会障碍,人格障碍,性欲倒错障碍,做作障碍,神经认知障碍,痴呆,与妊娠、分娩和产褥期有关的精神或者行为障碍,与分类于他处的障碍或者疾病相关的继发性精神或者行为综合征,睡眠觉醒障碍,严重精神障碍诊断史或者治疗史,不合格。


第五十一条  数学或者语言任一基本职业能力异常,情绪稳定性、尽责性、自律性、怀疑性、忧虑性或者紧张性任一职业人格特质异常,分离性、神经性、敏感性、 抑郁性、焦虑性、强迫性、偏离性、冲动性、悖逆性或者自杀倾向任一健康人格特质异常,不合格。


第八节  医学影像


第五十二条  胸部 X 线检查结果在下列范围内合格:

(一) 胸部 X 线检查未见异常;

(二) 孤立散在的钙化点,数量 3 个以下,单个直径 5mm 以下,密度高,边缘清晰,周围无浸润现象;

(三) 孤立散在的钙化点,数量大于 3 个且在 6 个以下(与血管和肺纹理伴行的除外),单个直径 5mm 以下,密度高,边缘清晰,周围无浸润现象,必要时增加相应检查除外肺结核等疾病;

(四) 肺纹理增强(需临床除外呼吸系统疾病);

(五) 胸膜轻度增厚、一侧肋膈角轻度变钝(需临床除外呼吸系统疾病);

(六) 轻度脊柱侧弯。


第五十三条  心电图检查结果在下列范围内合格:

(一) 正常心电图;

(二) 大致正常心电图:

1.窦性心动过速(心率大于 100 次/分且在 110 次/分以下), 排除病理性原因;

2.窦性心律不齐(P-P 间期互差小于 0.40s),经屏气后改善或者消失;

3.窦房结内游走心律;

4.P 波电轴左偏(P 波在 I、aVL 导联直立且电压较高, Ⅱ导联低平或者正负双相, Ⅲ导联正负或者负正双相或者浅倒,aVF 导联正负双相,aVR导联负正双相或者浅倒);

5.单纯 P-R 间期缩短(100~119ms) 且无心动过速发作史;

6.一度房室阻滞,P-R 间期在 0.24s 以内,起卧活动 20 次后, P-R 间期恢复到正常范围(P-R 间期在 0.20s 以内) ;

7.单纯的 QRS 电轴偏移在-30 度至+120 度;

8.单纯逆钟向或者顺钟向转位;

9.左心室高电压(不伴 ST 段压低、T 波低平、双相);

10.R 波显示, RV1、V2 高,但肢体导联 QRS 波电压无变化,QRS 电轴无明显右偏,右胸导联无 ST-T 改变;

11.室上嵴型 QRS 波(V1 呈 rsr'型, r>r',Ⅰ 、V5 导联无 s 波或者 s 波在正常范围内);

12.不完全性右束支阻滞,经心脏彩超检查排除心脏器质性病变;

13.每分钟 5 次以下的偶发早搏,若为室性偶发早搏需起卧活动 20 次后复查,复查后早搏消失 [早搏呈二、三联律除外,室性早搏呈 Ron-T、多源性 (含双源性)、多形性 (含双形性)、特宽型 (QRS 时间在 0.16s 以上)、特矮型 (QRS 振幅小于 1.0mV) 除外];

14.心室早复极,心率较慢时以 R 波为主导联 J 点抬高,ST 段呈凹面向上型抬高小于 0.1mV;

15.以 R 波为主导联 ST 段呈水平型压低 0.05mV 以下(aVL、 Ⅲ导联可压低 0.1mV) 或者呈上斜型压低小于 0.1mV;

16.T 波显示, Ⅱ导联直立,电压大于 1/10R 波, aVF 导联低平,Ⅲ导联倒置;在 V1、V2 导联大于 V5、V6 (TV5、V6 大于 1/10R 波);

17.U 波明显,但未高于 T 波。


第五十四条  腹部超声检查发现恶性征象,肝肾弥漫性实质损害,肾盂积水,单肾,结石,胰腺病变, 内脏反位,以及其他病变和异常的,不合格。

下列情况合格:

(一) 轻、中度脂肪肝;

(二) 胆囊息肉样病变,数量 5 个以下,且最大一个息肉的最大径小于 0.6cm;

(三) 肝脾肾囊肿和血管瘤单脏器数量 3 个以下,且最大一个长径 3cm 以下;

(四) 肝、脾内钙化灶,肝内串珠样钙化灶性质稳定;

(五) 肾实质钙化灶数量 3 个以下,且最大一个长径 1.0cm 以下;

(六) 肾错构瘤数量 2 个以下,且最大一个长径 1.0cm 以下;

(七) 肾盂宽 1.5cm 以下,输尿管不增宽;

(八) 副脾;

(九) 脾脏长径 12.0cm 以下,厚度 4.0cm 以下;脾脏长径虽大于 12.0cm 或者厚径大于 4.0cm,但脾面积测量(0.8×长径× 厚径) 在 38cm2 以下,排除器质性病变。


第五十五条  妇科超声检查发现子宫肌瘤,附件区不明性质包块,盆腔不明性质包块,以及其他病变和异常的,不合格。

下列情况合格:

(一) 不伴其他异常的盆腔积液深度 2.0cm 以下;

(二) 单发附件区、卵巢囊肿最大径 3.0cm 以下。


第五十六条  器质性心脏病, 不合格。


第九节  医学检验


第五十七条  血液、尿液常规检查应当结合临床及地区进行综合判定,除血红蛋白可作为贫血诊断指标、 血小板计数可作为血小板疾病诊断参考指标,其他检查项目原则上不作单项淘汰。

粪便常规检查,在地方性寄生虫病和血吸虫病流行地区为必检项目,在体检期间未发现流行趋势的其他地区不做检查。


第五十八条  血清丙氨酸氨基转移酶大于 80U/L,不合格。

男性血清丙氨酸氨基转移酶大于50U/L 且在80U/L 以下,女性血清丙氨酸氨基转移酶大于 40U/L 且在80U/L 以下,除外病理性因素,合格;有轻、中度脂肪肝,但未发现标准内其他相关疾病,合格。


第五十九条  血清肌酐酶法检测结果:男性 59~ 104μmol/L,女性 45~84μmol/L,合格。

血清肌酐苦味酸速率法检测结果:男性62~115μmol/L,女性 53~97μmol/L,合格。

血清肌酐检测结果大于正常参考区间上限,通常判定不合格;复查正常或者轻微增高,临床除外肾脏功能受损,通常判定合格。


第六十条  血清尿素正常值参考区间:2.9~8.2mmol/L。

血清尿素检测结果大于正常参考区间上限,肌酐正常时,应当结合临床进行综合判定。


第六十一条  空腹血糖 7.0mmol/L 以上,不合格。


第六十二条  糖化血红蛋白 6.5%以上,不合格。


第六十三条  乙型肝炎表面抗原阳性,不合格。


第六十四条  人类免疫缺陷病毒 抗体阳性,不合格。


第六十五条  梅毒螺旋体特异性抗体和非特异性抗体均为阳性,不合格。


第六十六条  尿液毒品检测阳性,不合格。


第六十七条  尿液妊娠试验阴性,合格。

尿液妊娠试验阳性,但血清绒毛膜促性腺激素(HCG)结果在参考区间内,合格。

第三章  选拔军官补充标准



第一节  外科


第六十八条  装甲类岗位,身高超过 182cm,不合格。

航海类中的舰艇、潜艇岗位,身高超过 185cm,不合格。

防化类岗位,航海类中的潜水岗位,身高低于 168cm 或者超过 185cm,不合格。

航空类中的伞降、机降岗位,特战类岗位,男性身高低于168cm,女性身高低于 165cm,不合格。

中央警卫团岗位,男性身高低于 170cm,女性身高低于 165cm,不合格。

解放军仪仗司礼大队岗位,男性身高低于 180cm,女性身高低于 173cm,不合格。


第六十九条  航海类中的舰艇、潜艇、潜水岗位,单纯性甲状腺肿,不合格。


第七十条  特战类岗位,航海类中的潜水岗位,航空类中的伞降、机降岗位,轻度胸廓畸形,不合格。

特战类岗位,无合并伤的肋骨单纯性骨折,2 根以下,X 线检查显示骨折线消失,无功能障碍及其后遗症,治愈后不足 3 年,不合格。


第七十一条  特战类岗位,上肢单纯性骨折,复位良好,X 线片显示骨折线消失,无功能障碍及其后遗症,治愈后不足 3 年,不合格。

特战类岗位,航空类中的伞降、机降岗位,发生在 14 岁前的下肢单纯性骨折,复位良好,X 线片显示骨折线消失,无功能障碍及其后遗症,治愈后不足 3 年, 不合格。

特战类岗位, 中度以上扁平足,不合格。

特战类岗位,航海类中的舰艇、潜艇、潜水岗位,航空类中的伞降、机降岗位,大骨节病(含仅指、趾关节稍粗大,无自觉症状,无功能障碍),不合格。


第七十二条  特战类岗位,航空类中的伞降、机降岗位,膝内翻股骨内髁间距离大于 4cm,膝外翻胫骨内踝间距离大于 4cm,并腿下蹲(双足间距不超过肩宽) 膝后夹角大于 0 度,不合格。


第七十三条  中央警卫团岗位、解放军仪仗司礼大队岗位,面颈部、着军队制式短袖体能训练服其他裸露部位的文身,非裸露部位长径大于 3cm 的文身,不合格。


第七十四条  中央警卫团岗位、解放军仪仗司礼大队岗位,面颈部的白癜风,不合格。


第七十五条  装甲类岗位,航海类中的舰艇、潜艇、潜水岗位,腋臭,不合格;腋臭术后6 个月以上,无并发症,无腋臭,合格。


第七十六条  特战类岗位,航空类中的伞降、 机降岗位,下肢静脉曲张,不合格。


第七十七条  特战类岗位,航空类中的伞降、机降岗位,临床型Ⅱ度以上(含Ⅱ度) 精索静脉曲张,不合格。

航空类中的伞降、机降岗位,精索鞘膜积液,睾丸鞘膜积液,不合格。


第七十八条  特战类岗位,航空类中的伞降、机降岗位,疝术后者,不合格。 


第二节 内科


第七十九条  特战类岗位,航海类中的舰艇、潜艇、潜水岗位,航空类岗位,心率 101 次/分以上,不合格。

航海类中的潜水岗位,心率 59 次/分以下,不合格。


第八十条  特战类岗位,航海类中的舰艇、 潜艇、潜水岗位,航空类中的伞降、机降岗位,心脏射频消融术后,心脏杂音,不合格。


第八十一条  航海类中的潜水岗位,有肺结核病史,结核性胸膜炎、腹膜炎、脑膜炎病史者,不合格。


第三节  耳鼻咽喉科


第八十二条  通信导航类岗位,特战类岗位,航海类中的舰艇、潜艇、潜水岗位,航空类岗位,双耳中任一耳耳语听力低于 4 米,不合格。


第八十三条  特战类岗位,航海类中的舰艇、 潜艇、潜水岗位,航空类岗位,严重的外耳湿疹或者真菌病,不合格。


第八十四条  特战类岗位,航海类中的潜水岗位,航空类中的伞降、机降岗位,鼓膜中度以上内陷,鼓膜瘢痕或者钙化斑,鼓膜穿孔修补术后,不合格。


第八十五条  防化类岗位,后勤类的医疗卫生、油料岗位,特战类岗位,航海类中的舰艇、潜艇、潜水岗位,嗅觉迟钝,不合格。


第八十六条  防化类岗位,后勤类的医疗卫生、油料岗位,特战类岗位,航海类中的舰艇、潜艇、潜水岗位,航空类岗位,萎缩性鼻炎,慢性鼻窦炎,病理性鼻中隔偏曲,不合格。

前款规定岗位,鼻中隔偏曲矫正术后 1 个月以上,无并发症,无后遗症,合格。


第四节  眼科


第八十七条  特战类岗位,航海类中的潜水岗位, 航空类中的伞降、机降岗位,任何一眼裸眼视力小于 4.8,任何屈光不正手术史,不合格。


第八十八条  防化类,导弹类,电子对抗类,通信导航类,测绘类,后勤类中的医疗卫生、油料岗位,特战类岗位,航海类中的舰艇、潜艇、潜水岗位,航空类中的伞降、机降岗位,经色觉图谱检查判定为色弱者,不合格。


第八十九条  航海类中的潜水岗位,共同性内、外斜视(含 15 度以下),不合格。


第五节  口腔科


第九十条  航海类中的潜水岗位,超超过 5mm,开超过 3mm,上下颌牙咬合到对颌牙龈的深覆,反,重度牙列不齐等严重错畸形,不合格。

航海类中的舰艇、潜艇、潜水岗位,重度牙龈炎,中度牙周炎,不合格。


第九十一条  特战类岗位,航海类中的舰艇、潜艇、潜水岗位,航空类的伞降、机降岗位,颌面部骨折术后(未取出钛板钛钉等固定物),不合格。

特战类岗位,航海类中的潜水岗位,唇裂术后不合格。


第六节  医学影像


第九十二条  特战类岗位,航空类中的伞降岗位,航海类中的潜水岗位,钙化点大于3个,肺纹理增强,胸膜轻度增厚、一侧肋膈角轻度变钝,不合格。


第九十三条  特战类岗位,航海类中的潜水岗位,航空类中的伞降、机降岗位,一度房室阻滞,不合格。


第九十四条  特战类岗位,航海类中的潜水岗位,航空类中的伞降、机降岗位,胆囊息肉样病变,肝、脾、肾囊肿及血管瘤,肾错构瘤,肾盂宽大于 1.0cm,不合格。

第四章  文职人员补充标准



第一节  外科


第九十五条  年龄 40 岁以上,男性体重指数 30 以 上且 32 以下、女性体重指数 24 以上且 32 以下,空腹血糖低于 7.0mmol/L 且糖化血红蛋白低于 7.0%,无心、脑、肾、眼等靶器官并发症,合格。


第九十六条  年龄 40 岁以上,腰椎间盘突出症及其病史,治疗后不影响正常活动,合格。


第九十七条  肘关节过伸、外翻超出标准,除外病理性原因,不影响功能,合格。


第九十八条  膝内翻股骨内髁间距离、膝外翻胫骨内踝间距离超出标准范围,但不存在功能障碍,合格。


第九十九条  白癜风,重度痤疮,穿凿性毛囊炎,斑秃,不影响所聘岗位工作,合格。


第一百条  年龄 40 岁以上,中度下肢静脉曲张,经治疗病情稳定,无严重并发症,合格。


第一百〇一条  胆囊摘除术后无严重并发症,合格。


第一百〇二条  良性肿瘤、囊肿经治疗病情稳定,无严重并发症,合格。 


第二节 内科


第一百〇三条  年龄 40 岁以上,高血压病经药物控制,血压可稳定在合格范围内,未出现心、脑、肾、眼 底等靶器官损伤或者相关并发症,合格。


第一百〇四条  年龄 40 岁以上,慢性支气管炎,无并发症,无心肺功能障碍,合格。


第一百〇五条 年龄 40 岁以上,下列情况合格:

(一) 2 型糖尿病,血糖控制达标 (空腹血糖低于 7mmol/L 且糖化血红蛋白低于7%),无心、脑、肾、眼等靶器官并发症;

(二) 甲状腺功能亢进,治愈 1 年以上,无症状和体征,甲状腺功能 (甲功五项) 正常且甲状腺受体抗体(TRAb)阴性;

(三) 桥本甲状腺炎,仅甲状腺球蛋白抗体(TgAb)和抗甲状腺过氧化物酶抗体(TPOAb) 阳性,甲状腺功能(甲功五项) 正常。


第一百〇六条  除专业技术类中的医疗卫生岗位外,晕血,合格。 


第三节  耳鼻咽喉科


第一百〇七条  双耳中至少一耳耳语听力达到 4 米,且另一耳耳语听力 3 米以上,合格。


第一百〇八条  专业技术类中的医疗卫生、实验、农业、工程岗位,嗅觉迟钝,不合格。


第一百〇九条  专业技术类中的医疗卫生、实验、农业岗位,萎缩性鼻炎,慢性鼻窦炎,病理性鼻中隔偏曲,不合格。

前款规定岗位,鼻中隔偏曲矫正术后 1 个月以上,无并发症,无后遗症,合格。


第一百一十条  除专业技术类中的播音岗位,声带息肉、声带小结术后治愈,无发音障碍,合格。


第四节  眼科


第一百一十一条  除管理类和专业技术类中的医疗卫生、实验、体育岗位外,每一眼矫正视力 4.8 以上且矫正度数 800 度以下,无明显视功能损害眼病,合格。


第一百一十二条  专业技术类中的医疗卫生岗位,经色觉图谱检查判定为色弱,不合格。


第一百一十三条  眼睑、睑缘、结膜、泪器疾病,经治疗后不影响所聘岗位工作,合格。


第一百一十四条  角膜斑翳,角膜白斑,不影响视功能,合格。


第一百一十五条  晶状体术后视功能良好,合格。

 

第五节  口腔科


第一百一十六条  年龄 40 岁以上,深度龋齿,缺齿,重度牙周炎,经治疗后咀嚼功能良好,合格。


第一百一十七条  年龄 40 岁以上,下列情况合格:

(一) 戴用复杂可摘局部义齿,牙列及咬合功能恢复良好;

(二) 牙列重度磨损者,经治疗咬合功能恢复良好,伴发的牙体牙髓及牙周黏膜疾病经治疗病情稳定,未伴发严重颞下颌关节疾病;

(三) 颞下颌关节疾病者经治疗病情稳定,无明显疼痛及张口受限等下颌运动障碍。


第一百一十八条  唇裂术后留有瘢痕,但不影响咀嚼及发音功能,合格。 


第六节  妇科和医学影像


第一百一十九条  子宫肌瘤术后(含正常子宫、残余子宫、子宫缺如) 无后遗症,剖宫产术后无后遗症,合格。


第一百二十条  二度 I 型房室阻滞(不伴早搏、 ST-T 改变、QRS 群改变),合格。


第一百二十一条  无梗阻的结石,合格。

第五章  附则



第一百二十二条  军队直接选拔招录备战打仗急需军官、特招地方专门人才担任军官,军队直接引进高层次人才、特殊专业人才为文职人员,经有选拔审批权限的单位认定后(直接引进掌握独特技能专长的专业技能类文职人员由师级以上单位认定,其他由军委机关各部委、军委 各直属机构、军委联指中心、各战区、各军兵种、军委各直属单位认定) ,身高、体重、视力体检标准可适当放宽。


第一百二十三条  军队院校招收军士学员,按照本标准中选拔补充军官有关标准执行。


第一百二十四条  武警部队选拔补充警官 (含直读研究生警官学员、武警部队院校从地方应届毕业本科生中招录入伍攻读研究生人员) 、招录聘用文职人员,武警部队院校招收警士学员,体检工作按照本标准执行。


第一百二十五条  本标准涉及军队人员岗位类别与军队院校招生专业的对应关系, 由军委训练管理部另行明确。


第一百二十六条  本标准自2023年3月16日起施行。2015年8月17日原总政治部、总后勤部印发的《军队聘用文职人员体格检查通用标准(试行)》,以及 2016 年6月20日军委政治工作部、后勤保障部、训练管理部印发的《军队院校招收学员体格检查标准》《军队院校招收学员体格检查办法》同时废止。

附件



附件 1  通用体检项目表

附件 2  实验室检查补充项目

本标准中有关条款判定涉及以下实验室检查项目。

 

一、甲状腺功能及抗体检测。 甲状腺功能检测项目包括三碘 甲状腺原氨酸(T3)、甲状腺素(T4)、游离三碘甲状腺原氨酸(FT3)、 游离甲状腺素(FT4)、促甲状腺激素(TSH), 用于甲状腺功能评估;甲状腺抗体检测项目包括甲状腺受体抗体(TRAb)、甲状腺球蛋白抗体(TgAb)、抗甲状腺过氧化酶抗体(TPOAb),用于辅助诊断 Graves 病、桥本甲状腺炎等甲状腺相关的自身免疫性疾病。

 

二、降钙素(CT) 测定。用于辅助诊断甲状腺髓样癌。

 

三、心肌损伤检测。心肌损伤检测项目包括肌酸激酶(CK)、 肌酸激酶同工酶(CK-MB)、乳酸脱氢酶(LD)、乳酸脱氢酶同工酶  (LDH1)、超敏 C 反应蛋白(hs-CRP) 和心型脂肪酸结合蛋白  (H-FABP),用于辅助诊断心肌损伤。

(一) 肌酸激酶(CK) 。用于辅助诊断骨骼肌和心肌损伤相关疾病,需注意一些非疾病因素如剧烈运动也可引起 CK 活性增高。

(二)肌酸激酶同工酶(CK-MB)。用于诊断急性心肌梗死,是重要的心肌损伤标记物。

(三) 乳酸脱氢酶(LDH) 。用于辅助诊断心肌梗死,需注意肝炎、溶血、及肾、肺、肌肉等的多种疾患也可导致血清 LDH升。

(四) 乳酸脱氢酶同工酶(LDH1) 。用于辅助诊断一般溶血性疾病和心脏疾病。

(五)超敏C反应蛋白(hs-CRP)。可作为心血管疾病危险的独立危险指标,hs-CRP 小于 1.0mg/L 时心血管疾病发生风险低, hs-CRP 大于 3.0mg/L 时心血管疾病发生风险高。

(六) 心型脂肪酸结合蛋白(H-FABP) 。用于诊断早期急性心肌损伤。

 

四、免疫功能及自身抗体相关检测。免疫功能及自身抗体相关检测项目包括类风湿因子(RF)、抗链球菌溶血素“O”(ASO)、 C-反应蛋白(CRP)、红细胞沉降率(ESR)、抗环瓜氨酸肽抗体(CCP)、 补体 C3、补体 C4、补体 C1q、免疫球蛋白(Ig),用于辅助诊断 免疫相关疾病。

(一) 类风湿因子(RF) 。用于辅助诊断风湿类疾病,需注意阳性也可见于亚急性细菌性心内膜炎、皮肌炎、系统性红斑狼疮等。

(二)抗链球菌溶血素“O”(ASO) 。用于辅助诊断风湿热、 急性肾小球肾炎,需注意阳性也可见于病毒性肝炎、结核病、结缔组织疾病、肾病综合征、亚急性感染性心内膜炎等。

(三) C-反应蛋白(CRP)。用于器质性疾病筛查(如细菌感染引起的急、慢性炎症, 自身免疫病或者免疫复合物病) 和并发感染鉴别(CRP 在 50mg/L 以上通常为病毒感染,CRP 大于 100mg/L通常为细菌感染)。

(四) 红细胞沉降率(ESR) 。用于辅助诊断炎症性疾病(如结核或者风湿病)、组织损伤(如急性心肌梗死)、高球蛋白血症(如多发性骨髓瘤、巨球蛋白血症)、贫血等。

(五) 抗环瓜氨酸肽抗体(CCP) 。用于辅助诊断类风湿关节炎 (RA) ,是 RA 早期诊断的高度特异指标。

(六) 补体 C3、C4 和 C1q。用于辅助诊断类风湿关节炎,需注意急性炎症、肿瘤、感染、组织损伤也可见补体活性升高。

(七) 免疫球蛋白(Ig)。血清 Ig 原发性降低用于辅助诊断体液免疫缺陷、联合免疫缺陷病等, 血清 Ig 继发性降低用于辅助诊断淋巴系统肿瘤、肾病综合征、免疫损伤等,血清 Ig 增高用于辅助诊断各类慢性感染、 自身免疫性疾病、多发性骨髓瘤等。

(八)血清总 IgE、血清过敏原特异 IgE。用于辅助诊断超敏反应性疾病。

(九) 血清淀粉样蛋白(SAA) 。用于辅助诊断感染性疾病早期炎症。

(十) 降钙素原(PCT)。用于辅助诊断全身系统性严重感染。

 

五、凝血功能检测。凝血功能检测项目包括凝血酶原时间(PT)、活化部分凝血活酶时间 (APTT)、凝血酶时间(TT)、纤维蛋白原(FIB),用于辅助诊断出血、凝血性疾病。

(一) 血浆凝血酶原时间(PT) 。血浆凝血酶原时间延长用于辅助诊断先天性因子Ⅱ、Ⅴ缺乏症等凝血因子缺乏引起的疾病,以及维生素K 缺乏症;血浆凝血酶原时间缩短用于辅助诊断先天 性因子Ⅴ增多症等。

(二) 活化部分凝血活酶时间 (APTT) 。活化部分凝血活酶时间延长用于辅助诊断血友病等凝血因子缺乏引起的疾病、严重肝脏疾病等;活化部分凝血活酶时间缩短用于辅助诊断 DIC 高凝血期等高凝状态,以及不稳定型心绞痛等血栓性疾病。

(三) 凝血酶时间(TT) 。凝血酶时间延长用于辅助诊断肝素增多/类肝素抗凝物质存在纤维蛋白(原) 降解产物(FDP) /D-D 增多及低(无) 纤维蛋白原血症、异常纤维蛋白原血症等。

(四) 纤维蛋白原(FIB) 。纤维蛋白原增高用于辅助诊断糖尿病、感染等;纤维蛋白原减少用于辅助诊断弥散性血管内凝血 和原发性纤溶症等。

 

六、营养不良相关检测。营养不良相关检测项目包括血清白蛋白(Alb)、血清前白蛋白(PA),用于辅助诊断机体营养状态。

(一) 血清白蛋白(Alb)。用于辅助诊断严重消化道溃疡等导致长期营养不良蛋白质合成不足。

(二) 血清前白蛋白(PA) 。用于辅助诊断机体营养状态及肝功能健康状态。

 

七、病毒性肝炎检测。病毒性肝炎检测项目包括甲型肝炎抗 体(HAV-Ab)、丙型肝炎抗体(HCV-Ab)、戊型肝炎抗体(HEV-Ab),用于辅助诊断肝炎病毒感染。

 

八、胰腺炎相关检测。胰腺炎相关检测项目包括血清淀粉酶(AMY)、血清胰淀粉酶(p-AMY)、血清脂肪酶(LPS),用于辅助诊断胰腺炎。

(一) 血清淀粉酶(AMY)或者血清胰淀粉酶(p-AMY) 。用于辅助诊断急性胰腺炎。急性胰腺炎时血清 AMY 明显升高,但升高幅度一般与疾病严重程度无关,需注意急性阑尾炎、肠梗阻、 胰腺癌、溃疡穿孔等也可导致血清 AMY 升高。

(二) 血清脂肪酶 (LPS) 。用于辅助诊断急性胰腺炎,诊断敏感性和特异性优于血清淀粉酶,需注意酗酒、慢性胰腺炎、胰腺癌、肝胆疾病等也可导致血清 LPS 不同程度升高。

 

九、尿酸(UA) 测定。用于辅助诊断痛风、多发性骨髓瘤等。

 

十、结核分枝杆菌抗体(TBAb) 检测、结核杆菌 DNA 检测 (TB-DNA) 。用于辅助诊断结核分枝杆菌感染疾病。


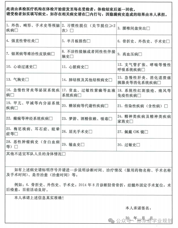
附件 3   病史调查表


  • 热门资讯